when the standard is not good enough,
custom is the way to go.
Various technologies can be combined together in order to provide the required outcome.
Godzilla
A 20.000 line, .NET application v4.6 – EFS Toolbox that produces ready-to-run code in Oracle for EFS Customization, Oracle Administration and Microstrategy.
It has been produced in many versions (adding extra features and fixing bugs). The latest one is Godzilla v6.7
e-class (java)
Purpose of the project is the analysis, design and implementation of an information system that will take on the role of online learning for higher education students, using the logic of the electronic classroom, also known as E-Class.






Personal-use website
A general knowledge HTML website for personal usage. It contains combined information for interesting subjects like Body Language and Cosmology.

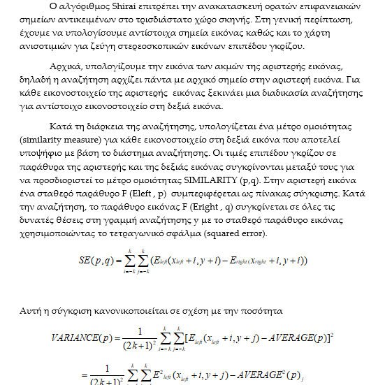
Image analysis-shirai algorithm
A MATLAB project which aims to show the functionality of the SHIRAI algorithm.






Image analysis-chaincode & differentials algorithms
A MATLAB project which aims to show the functionality of the Chaincode and Differential algorithms.






D3.JS
D3.js is a JavaScript library for manipulating documents based on data. I have experimented in mini personal projects with D3.js in order to present accordingly the data.
D3 helps you bring data to life using HTML, SVG, and CSS. D3’s emphasis on web standards gives you the full capabilities of modern browsers without tying yourself to a proprietary framework, combining powerful visualization components and a data-driven approach to DOM manipulation





big data – data analysis
Implementation of Data Analysis on large datasets using Apache Spark/Hadoop technologies (MAP-REDUCE methods in JAVA).



sPEEch-to-text
Implementation of an R&D project, to test Speech-To-Text features based on a Similarity percentage using HTML & JavaScript.


GOOGLE CLOUD
I have experimented with Google Cloud in several mini projects in order to train and earn regarding Google Cloud Badges.

STAR WARS CONSOLE MINI-GAME (JAVA)
A Java mini-game to demonstrate the usage of the Inheritance with the help of Interfaces and Abstract classes.




data structures (JAVA)
The Universe (galaxies, solar systems, clusters, planets) in a Data Structures project using Lists (no usage of imported lists from Libraries).





mille bornes card game (JAVA)
The French card game implemented in Java.



IMAGE TILES APPLICATION
A project for an image tiles application with User registration and data storage in Oracle Database 11g. The technologies used in the project: HTML, CSS, JavaScript, JAVA, SQL and Oracle Database.







calculator (JAVA)
A simple Calculator implemented in Java.



music synthesizer (JAVA)
A music synthesizer project implemented in Java with the usage of JFugue library.


sudoku
A simple sudoku console project implemented in C.


museum website
A Museum website in HTML, CSS and JavaScript for the demonstration of exhibits, announcements and Virtual Tours.






server-client
A 2 versions server-client project implemented in Python. The first version is pure connection between a host and a client machine running on several threads. In the second version a Proxy server is added between them.




bioinformatics
A Bioinformatics project for Phylogenetics statistical analysis implemented in R (deployed in Linux Ubuntu).











compiler
A Compiler implemented in C. The project consisted of 5 phases.













Graphical test design in c++
A simple test of designing graphics using C++.



pixel art maker
A Pixel Maker frontend project for my Google Scholarship in Web Development implemented in HTML, CSS and JavaScript.


data structures in assembly
A List implemented in Assembly.


mips assembly project
A project in Assembly with the visualization in MIPS processor.

kernel project
A project implemented in C for the KERNEL of the operating system. (usage of fork, wait, pipelining and daemons)














