Leverage an API-first architecture and
robust configuration management
to build the web of the future.
Drupal is content management software. It’s used to make many of the websites and applications you use every day. Drupal has great standard features, like easy content authoring, reliable performance, and excellent security.
travel MANAGEMENt System for ics-forth
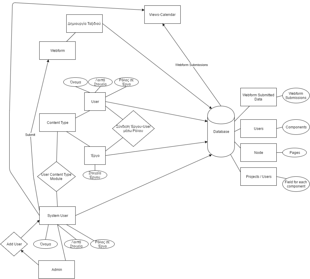
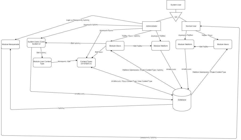
The implementation of a travel management system at the Institute of Technology and Research. FORTH researchers make business trips, so there is a need to record and have the appropriate consultation. The system provides the ability to create a trip (log database) and edit it by the user. The administrator (web-admin) can also edit trips and users. Finally, the administrator can create (record) projects and connect users to them.



























