if it’s not in the database,
did it really happen?
Oracle Database (commonly referred to as Oracle DBMS or simply as Oracle) is a multi-model database management system and the most famous relational database.
DATABASE ADMINISTRATION
I am an Oracle Certified Database Administrator for Oracle 19c. I have installed and configured many Oracle databases (11g, 12cR1, 12cR2, 18c, 19c).
For proper administration of the databases the tasks may vary. Some of them are: Monitoring the performance and health of the database, Space/Segment/Tablespaces Management, Memory Optimization and Performance, SQL Tuning/AWR Reports Analysis, Backup Strategies, RMAN/Database Recovery, Import/Export Schemas, Listener Configuration, Upgrade, Schema Validation/Statistics, Debugging ORA-Errors.











PL/SQL DEVELOPMENT
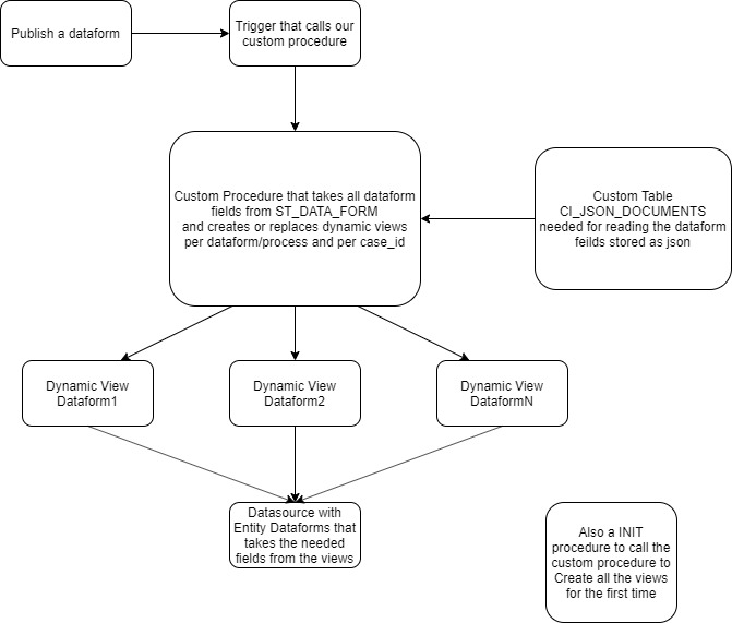
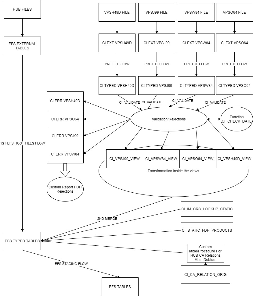
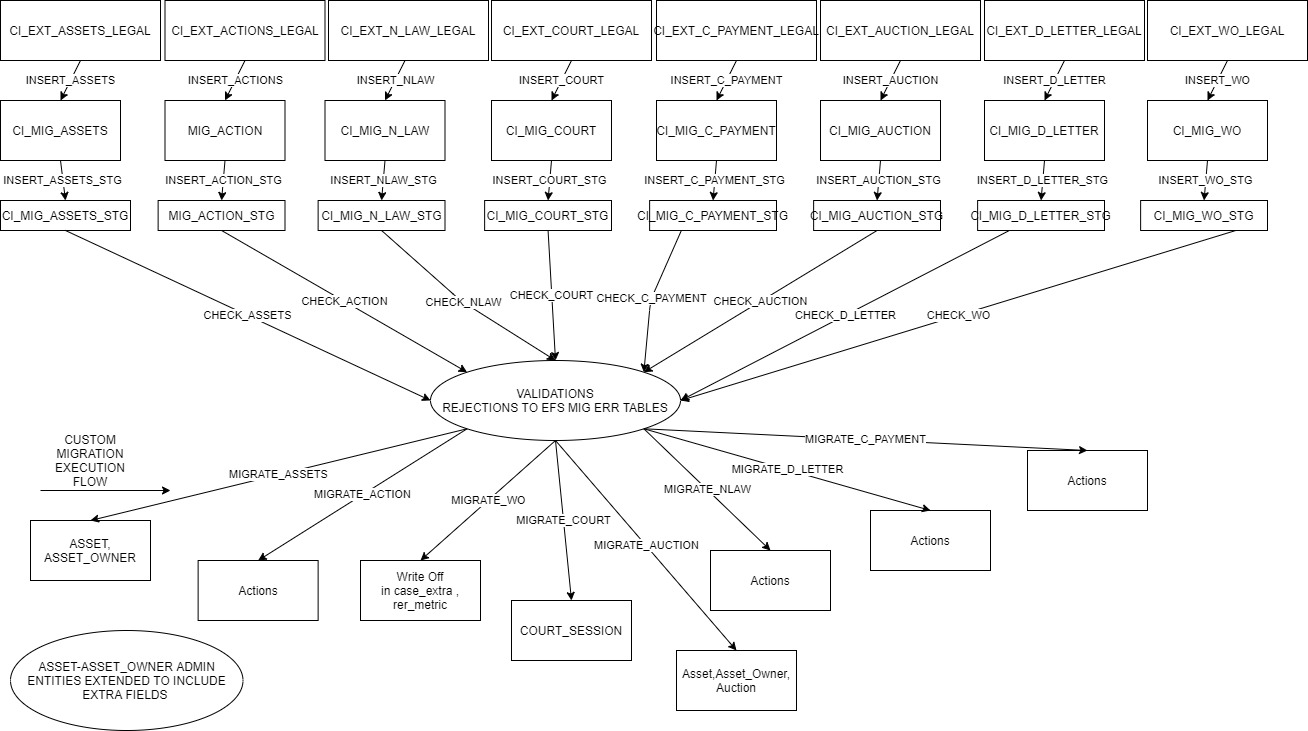
In my typical line of work, I write and debug a lot of PL/SQL code. The implementations vary: Procedures, Functions, Packages, Custom Tables, Triggers etc.
The requests may differ from basic to expert level. Some of them are Custom Integrations, Pre-ETL schemas, Migrations, custom reports, Custom functionalities in the DB, Metrics, ETL Data Validations, Data Loading(via External Tables/DB Tool/SQL Loader) etc.
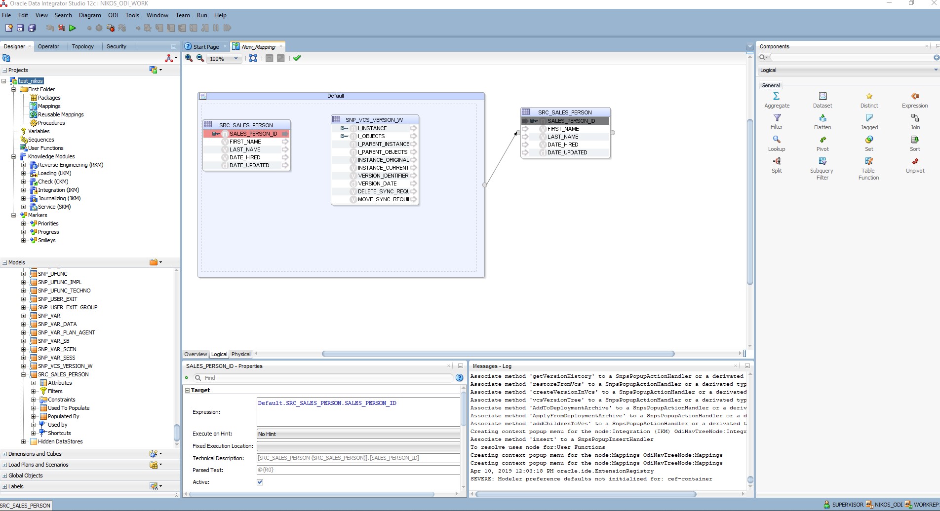
Tools that I usually use are: SQL Developer, PL/SQL Developer, Toad, DB Beaver, DB Forge for Oracle, ODI (Oracle Data Integration), Talend Studio, SQLplus.










sql tuning
SQL Tuning is a whole other expertise different, from writing SQL & PL/SQL code. Tuning aims to make the SQL query run much faster with only the necessary data and the least waits being produced. It helps both the performance of the functionality of the query but also the overall the performance of the database. Explain plans are very helpful in understanding how the query is read by the Oracle Optimizer and how fast it runs.




oracle cloud
I am an Oracle Certified Cloud Specialist. I have been working and experimenting with Oracle Cloud Autonomous Database in some of my personal projects.


